历史动态
服务政府、服务企业、服务社会、服务居民
随着社会的进步和发展,女性在社会上的作用愈发重要,在重压之下,乳腺癌、宫颈癌、卵巢肿瘤、子宫体恶性肿瘤这些女性特有癌症成为了红颜杀手。同时,老年人由于体力下降、腿脚不便等因素,受意外伤害的风险也同比增高。因意外而产生的费用支出,不仅给基本社会保障带来压力,也增加了家庭经济负担。
为了化解这些威胁家庭幸福的风险,常州市海棠社会工作服务中心联合太平洋保险常州分公司、常州市家庭服务业协会共同推出“美丽人生妇女健康保险”及“银龄安康长者关爱计划”,为女性同胞、长者们送上一份健康大礼。

2021年4月2日上午,在“家庭服务业提质扩容专题研讨会”中,秘书长王秀、副会长张汉成、王芳及和十大示范门店负责人就此议题进行了深入的探讨。



王秀秘书长从《“健康中国2030”规划纲要》,助力实现全面建成小康社会目标的高度,阐述了项目的公益价值和社会意义。她表示:“美丽人生”和“银龄安康”是海棠社工和家庭服务业在提质扩容上的融合。该项目运用公益的力量、市场的原则、商业的手段,推动社会创新,参与社会治理,解决社会问题。同时还能丰富家政服务的多元化,更深入的与客户形成粘性,多方位的为客户所在的家庭提供服务。她期待,在这样一个美丽的季节,大家共同携手,共同开启家政服务行业新开端的大门,为“她/他”的健康保驾护航。
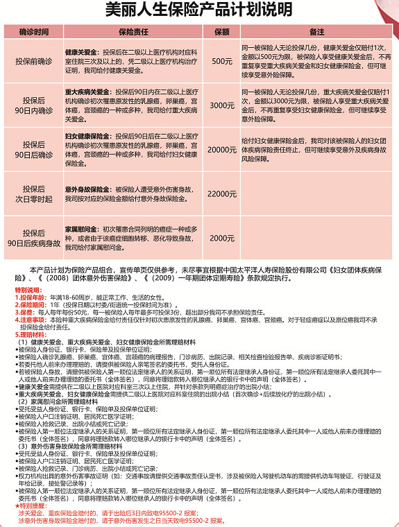
“美丽人生保险产品计划”由妇联从2016年开始推广,仅限常州实行,由太平洋保险回馈给常州市民。该项目特色为:保障全、保障高(妇女健康保险金20000元/人)、范围广(即使投保前确诊也可以赔付,这是目前市面上其他保险无法做到的)、针对性(针对女性常见四种重疾:乳腺癌、卵巢癌、宫体癌、宫颈癌)。

为增强老年群体抵御风险能力,提高老年人及家庭家庭抗风险能力,中国太平洋忍受保险股份有限常州分公司特推出“银龄安康”关爱计划,为常州市辖内60周岁以上居民提供优质、高效的保障服务,为家庭的幸福撑起一把风险保护伞。

